口袋德州官网

口袋德州官网-口袋德州APP下载 口袋德州官网-口袋德州APP下载

媒体中心

Media Center

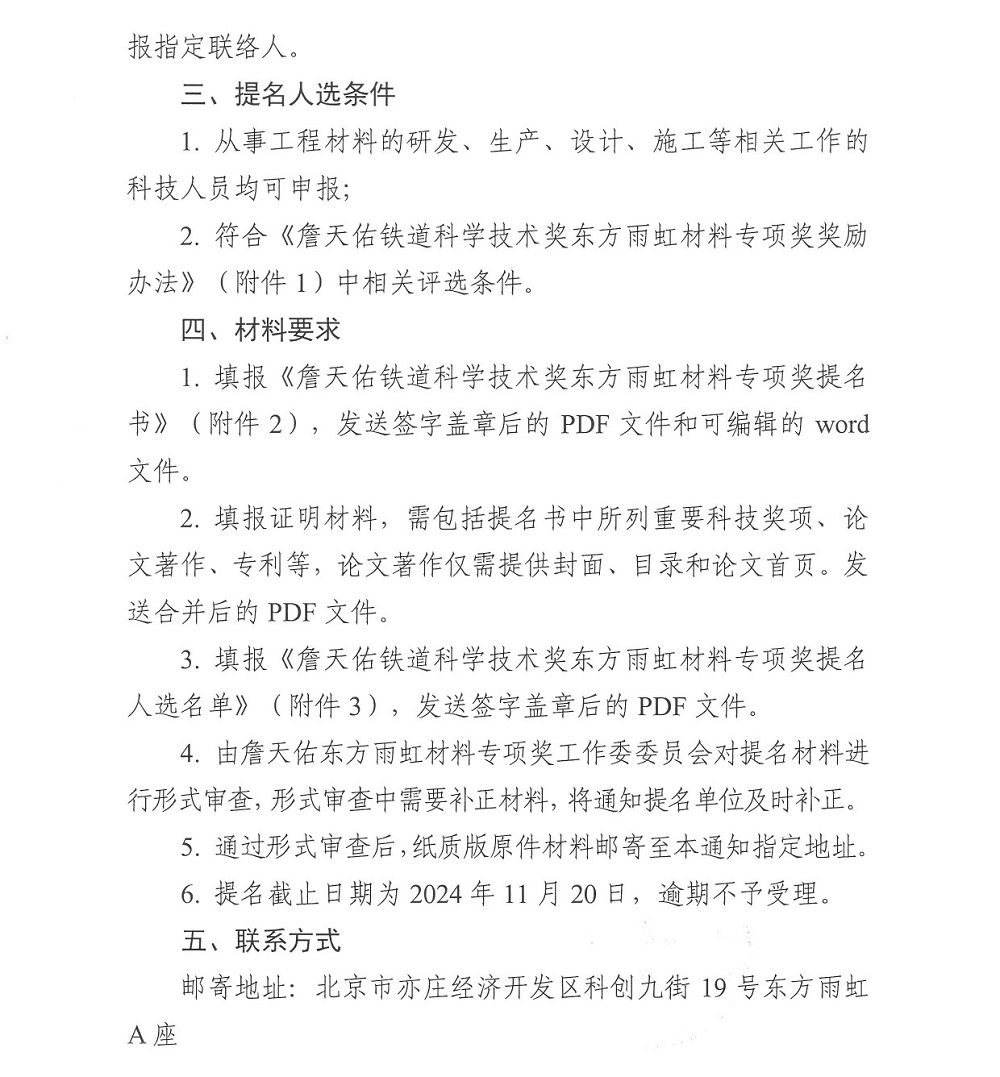
关于2024年度天佑铁路科学技术奖口袋德州官网资料专项奖提名工作的通知

2024-10-21 作者:口袋德州官网 浏览数:

 

口袋德州官网-口袋德州APP下载

口袋德州官网-口袋德州APP下载

口袋德州官网-口袋德州APP下载

 

 

 

 

附件:关于2024年度天佑铁路科学技术奖口袋德州官网资料专项奖提名工作的通知

 

口袋德州官网官方微博

口袋德州官网官方微信

口袋德州官网-口袋德州APP下载
口袋德州官网-口袋德州APP下载

扫描关注

口袋德州官网官方微信

随时相识最新资讯

口袋德州官网电子月刊

口袋德州官网-口袋德州APP下载
口袋德州官网-口袋德州APP下载

扫描阅读

口袋德州官网电子月刊

推荐新闻

查看全数 >>
口袋德州官网-口袋德州APP下载
【网站地图】